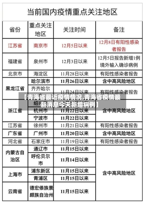
【青海省最近疫情情况,青海省疫情最新消息今天新增病例】

青海连续30天无新增确诊,累计确诊病例已全部治愈出院

截至2020年3月6日24时 ,青海省已连续30天无新增新型冠状病毒肺炎确诊病例和疑似病例,累计报告的18例确诊病例全部治愈出院,且所有密切接触者均已解除医学观察。 具体说明如下:连续无新增确诊时间:自2020年2月6日至3月6日 ,青海省持续30天未报告新增确诊病例及疑似病例 。

【青海省最近疫情情况,青海省疫情最新消息今天新增病例】-第1张图片

青海:2020年2月18日0 - 24时,报告新型冠状病毒肺炎新增确诊病例0例,新增重症病例0例 ,新增死亡病例0例 ,新增出院病例2例,当日无新增确诊病例和疑似病例。贵州:2020年2月18日12—24时,新型冠状病毒肺炎无新增确诊病例 ,新增治愈出院病例3例(遵义市3例)。

【青海省最近疫情情况,青海省疫情最新消息今天新增病例】-第2张图片

020年1月31日0-24时,青海省新增新型冠状病毒感染的肺炎确诊病例1例,累计确诊病例9例 。具体信息如下:新增病例情况:新增确诊病例1例 ,位于西宁市,其他市州无新增报告。新增重症病例 、死亡病例、出院病例均为0例。累计病例情况:累计确诊病例9例,其中西宁市9例 ,其他市州无报告病例 。

月13日0-24时,我市无新增新冠肺炎确诊病例,无新增无症状感染者 。具体情况如下:新增出院情况:新增出院4人 ,均为新冠肺炎确诊患者,经全力救治后符合国家《新型冠状病毒肺炎诊疗方案》(试行第八版)解除隔离标准,治愈出院。现已转入集中隔离点继续接受14天医学观察及随访。

青海疫情最新情况今天青海疫情最新情况今天新增病例

青海省西宁市新增1例省外输入猴痘确诊病例 ,该病例为外省猴痘病例密切接触者 ,经检测复核后确诊,近来在定点医院隔离治疗,情况稳定 ,密切接触者均已落实隔离医学观察 。

020年1月31日0-24时,青海省新增新型冠状病毒感染的肺炎确诊病例1例,累计确诊病例9例。具体信息如下:新增病例情况:新增确诊病例1例 ,位于西宁市,其他市州无新增报告。新增重症病例、死亡病例 、出院病例均为0例 。累计病例情况:累计确诊病例9例,其中西宁市9例 ,其他市州无报告病例。

最新消息:2022年11月21日0—24时,青海省新增本土确诊病例3例,治愈出院6例 ,正在定点医疗机构隔离救治52例;新增本土无症状感染者576例,解除医学隔离观察148例,尚在医学隔离观察5896例。截至11月21日24时 ,全省现有本土确诊病例52例、本土无症状感染者5896例 。

最新消息:2022年11月16日0—24时 ,青海省新增本土确诊病例13例,治愈出院3例,正在定点医疗机构隔离救治55例;新增本土无症状感染者476例 ,解除医学隔离观察99例,尚在医学隔离观察3687例。截至11月16日24时,全省现有本土确诊病例55例、本土无症状感染者3687例。

最新消息:2022年11月20日0—24时 ,青海省新增本土确诊病例9例,治愈出院8例,正在定点医疗机构隔离救治55例;新增本土无症状感染者530例 ,解除医学隔离观察69例,尚在医学隔离观察5470例 。截至11月20日24时,全省现有本土确诊病例55例 、本土无症状感染者5470例。

截至11月6日19时 ,新一轮疫情已波及20个省(自治区 、直辖市)38个市,全国现有高风险地区5个、中风险地区66个,本轮疫情由多个不关联的境外输入源头引发。

青海疫情严不严重

〖壹〗、严重 。通过查询相关资料显示 ,青海疫情很严重 。根据疫情实时大数据报告 ,了解到截止至2022年11月20日,青海有新增本土无症状496例,新增本土是2例(西宁市2例 ,含由无症状感染者转为确诊病例1例),治愈出院6例,正在定点医疗机构隔离救治54例。截至11月19日24时 ,青海省现有本土确诊病例54例 、本土无症状感染者5015例。

〖贰〗、总之,青海省南部地区的海东市、海南州和玉树藏族自治州是艾滋病疫情较为严重的地区之一 。为了有效控制疫情的发展,需要政府 、社会组织和公众共同努力 ,加强宣传教育、提高服务质量、加强监测管理等方面的工作。

〖叁〗 、022年西宁3轮疫情。第一次是4月份报告的病例,从4月12号开始,直到5月17号后不再新增 ,历时35天时间 。第二次是8月份,从8月14号开始到9月9号,历时25天。第三次是10月份 ,从10月20号开始 ,呈现出疫情势头比较猛烈。

〖肆〗、连续无新增确诊时间:自2020年2月6日至3月6日,青海省持续30天未报告新增确诊病例及疑似病例 。这一数据表明,当地疫情传播链已得到有效阻断 ,防控措施取得阶段性成果。例如,通过严格的社区管控、交通检疫和人员排查,减少了人员流动和聚集 ,降低了病毒传播风险。

青海省新型冠状病毒感染的肺炎新增1例,累计9例

020年1月31日0-24时,青海省新增新型冠状病毒感染的肺炎确诊病例1例,累计确诊病例9例 。具体信息如下:新增病例情况:新增确诊病例1例 ,位于西宁市,其他市州无新增报告。新增重症病例 、死亡病例、出院病例均为0例。累计病例情况:累计确诊病例9例,其中西宁市9例 ,其他市州无报告病例 。累计重症病例1例,死亡病例0例,出院病例0例 。

截至2月10日24时 ,成都市新增新冠肺炎确诊病例1例 ,累计报告确诊病例124例,累计出院41人,死亡1人 ,现有确诊病例82例,1511例密切接触者正在接受医学观察。新增确诊病例情况患者为29岁女性,常住成都市天府新区 ,系2月6日确诊病例的家属。1月27日出现咳嗽症状,2月5日隔离治疗,2月10日确诊 。

截至2020年1月28日24时 ,全国累计报告新型冠状病毒感染的肺炎确诊病例5974例,预计数月后可能拥有疫苗。

青海疫情最新情况(11月29日)(青海疫情最新动态)

最新消息:2022年11月28日0—24时,青海省新增本土确诊病例7例 ,治愈出院5例,正在定点医疗机构隔离救治52例;新增本土无症状感染者730例,解除医学隔离观察233例 ,尚在医学隔离观察10876例。截至11月28日24时 ,全省现有本土确诊病例52例、本土无症状感染者10876例 。

月29日,新化县在外省返乡集中隔离管控人员中发现3例新冠肺炎确诊病例,现已闭环转运至定点医院。具体情况如下:邹某浦 ,男,18岁。邹某良,男 ,21岁 。邹某东,男,17岁。3人均系新化县槎溪镇源竹村人 ,为一同搭乘私家车从外省返新人员。

最新消息:2022年11月24日0—24时,青海省新增本土确诊病例9例,治愈出院9例 ,正在定点医疗机构隔离救治46例;新增本土无症状感染者729例,解除医学隔离观察47例,尚在医学隔离观察7804例 。截至11月24日24时 ,全省现有本土确诊病例46例 、本土无症状感染者7804例。

020年1月31日0-24时 ,青海省新增新型冠状病毒感染的肺炎确诊病例1例,累计确诊病例9例。具体信息如下:新增病例情况:新增确诊病例1例,位于西宁市 ,其他市州无新增报告 。新增重症病例 、死亡病例、出院病例均为0例 。累计病例情况:累计确诊病例9例,其中西宁市9例,其他市州无报告病例。

例。截止到2022年12月19日通过查询青海省疫情防控中心显示:青海省循化县11月28日出来了262例新冠 。新冠疫情是由新型冠状病毒引发的新型冠状病毒肺炎 ,新型冠状病毒借助经过多种传播途径在易感人群中流行。

相关推荐

  • 辅助开挂工具“越乡游义乌辅助器免费下载”通用版下载教程!

    辅助开挂工具“越乡游义乌辅助器免费下载”通用版下载教程!

    1、越乡游义乌辅助器免费下载软件助手是一款功能更加强大的软件!无需打开直接添加: 2、自动连接,用户只要开启软件,就会全程后台自动连接程序,无需用户时时盯着软件。 3、安全保障,使用这款软件的用户可以非常安心,绝对没有被封的危险存在。 4、快速稳定,使用这款软件的用户肯定是土豪。安卓定制版和苹果定制版,一年不闪...

    2026/04/12
  • 辅助神器“QQ红包尾数可以控制吗”(透视挂)详细用法教程

    辅助神器“QQ红包尾数可以控制吗”(透视挂)详细用法教程

    QQ红包尾数可以控制吗软件是一款专为微乐游戏设计的辅助工具,需要的玩家加上面群让师傅发给你教程,教你下载!旨在帮助玩家提高游戏胜率。该资源包含安装重点文档、必下文件、更新提示以及apk安装包等文件。【资源内容概述】该辅助工具通过自定义微乐小程序系统规律,为玩家提供强大的开挂功能,用户只需简单操作,即可一键生成微乐小程序专用辅助器。软件界面简洁明了,操作...

    2026/04/12
  • 开挂辅助工具“微乐陕西挖坑辅助器免费版”开挂辅助脚本+详细开挂安装教程

    开挂辅助工具“微乐陕西挖坑辅助器免费版”开挂辅助脚本+详细开挂安装教程

    您好:微乐陕西挖坑辅助器免费版软件加扣扣群确实是有挂的,很多玩家在这款游戏中打牌都会发现很多用户的牌特别好,总是好牌,而且好像能看到其他人的牌一样。所以很多小伙伴就怀疑这款游戏是不是有挂,实际上这款游戏确实是有挂的,添加客服安装软件.1.推荐使用‘微乐陕西挖坑辅助器免费版,通过添加客服安装这个软件.打开.2.在设置DD辅助...

    2026/04/12
  • 最新沈阳疫情/沈阳最新疫情最新数据

    最新沈阳疫情/沈阳最新疫情最新数据

    截至3月10日24时新型冠状病毒肺炎疫情最新情况新增确诊病例:555例境外输入:158例(广东51例,上海32例,甘肃21例,北京15例,广西9例,天津6例,四川6例,湖北4例,河南3例,黑龙江2例,浙江2例,安徽2例,重庆2例,吉林1例,福建1例,云南1例),含20例由无症状感染者转为确诊病例(广东8例,四川6例,浙江2例,河南2例,北京1例,天津1例...

    2026/04/12
  • 一键必胜“中至麻将外卦神器通用版”详细分享装挂

    一键必胜“中至麻将外卦神器通用版”详细分享装挂

    【无需打开直接搜索;操作使用教程:一键必胜“中至麻将外卦神器通用版”详细分享装挂1、界面简单,没有任何广告弹出,只有一个编辑框。2、没有风险,里面的黑科技,一键就能快速透明。3、上手简单,内置详细流程视频教学,新手小白可以快速上手。4、体积小,不占用任何手机内存,运行流畅。系统...

    2026/04/12
  • 【合肥loft精装修公寓70年产权,合肥loft住宅】

    【合肥loft精装修公寓70年产权,合肥loft住宅】

    loft公寓产权年限是多少?谁解答下?〖壹〗、LOFT产权公寓并非都是40年,其产权年限有40年、50年甚至70年,主要取决于土地性质。具体如下:产权年限与土地性质直接相关LOFT公寓的产权年限由土地性质决定,而非房产性质。商业用地上的LOFT公寓通常为40年产权,综合用地上的为50年产权,极少数住宅用地上的LOFT公寓可能为70年产权。〖贰〗、Loft公...

  • 多地:国庆返程后主动做核酸检测(国庆出行核酸)

    多地:国庆返程后主动做核酸检测(国庆出行核酸)

    多地发文建议国庆返程后主动做核酸检测,民众在返程途中需做好哪些防护...〖壹〗、保持适当的距离。除此之外呢,就是乘坐公共交通工具的时候,建议错时错峰返程尽量避免前往人员集中的密集场所,保持社交距离,在返程的过程当中要佩戴好口罩。外出归来的时候应该密切关注自己身边及家人的身体健康,到了目的地应该主动向社区报备。其次就是到了目的地一定要换口罩并且洗手,将自己穿...

  • 最新一款“微乐麻将小程序万能开挂器”(透视挂)辅助神器教程

    最新一款“微乐麻将小程序万能开挂器”(透视挂)辅助神器教程

    您好:微乐麻将小程序万能开挂器这款游戏是可以开挂的,软件加【添加图中QQ群】确实是有挂的,很多玩家在这款游戏中打牌都会发现很多用户的牌特别好,总是好牌,而且好像能看到其他人的牌一样。所以很多小伙伴就怀疑这款游戏是不是有挂,实际上这款游戏确实是有挂的,添加QQ客服【添加图中QQ群】安装软件.1.微乐麻将小程序万能开挂器这款游戏是可以开挂的,确实是有挂的,通...

    2026/04/12
  • 玩家必知“迅奇麻将开挂方法”详细辅助软件教程

    玩家必知“迅奇麻将开挂方法”详细辅助软件教程

    您好:迅奇麻将开挂方法软件加扣扣群确实是有挂的,很多玩家在这款游戏中打牌都会发现很多用户的牌特别好,总是好牌,而且好像能看到其他人的牌一样。所以很多小伙伴就怀疑这款游戏是不是有挂,实际上这款游戏确实是有挂的,添加客服安装软件.1.推荐使用‘迅奇麻将开挂方法,通过添加客服安装这个软件.打开.2.在设置DD辅助功能DD麻将辅助...

    2026/04/12
  • 山东疫情最新报道/山东疫情最新情况播报

    山东疫情最新报道/山东疫情最新情况播报

    山东枣庄疫情怎么样了〖壹〗、山东枣庄一企业进口乳清粉现场环境核酸检测呈阳性,当地已采取全面管控措施,近来未发现人员感染,后续将加强监管并提醒公众做好防护。事件背景与发现过程2021年1月18日晚,山东省枣庄市市中区接到省进口集装箱疫情防控专班非冷链组通知,要求立即处置涉疫进口乳清粉。〖贰〗、山东枣庄疫情新增本土确诊1例,新增无症状12例。疫情数据来源于百度...

返回顶部